找回密码
 立即注册

QQ登录

只需一步,快速开始

搜索
查看: 759|回复: 0

[初中一年级] 【小升初分班考试】重点学校小升初数学招生分班考试常考易错题精编(一)(1)

[复制链接]
  • TA的每日心情
    奋斗
    2025-11-28 05:21
  • 签到天数: 5 天

    连续签到: 1 天

    [LV.2]偶尔看看I

    766680204
    发表于 2025-7-31 01:00:03 | 显示全部楼层 |阅读模式

    您需要 登录 才可以下载或查看,没有账号?立即注册

    ×

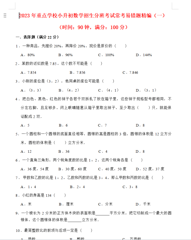
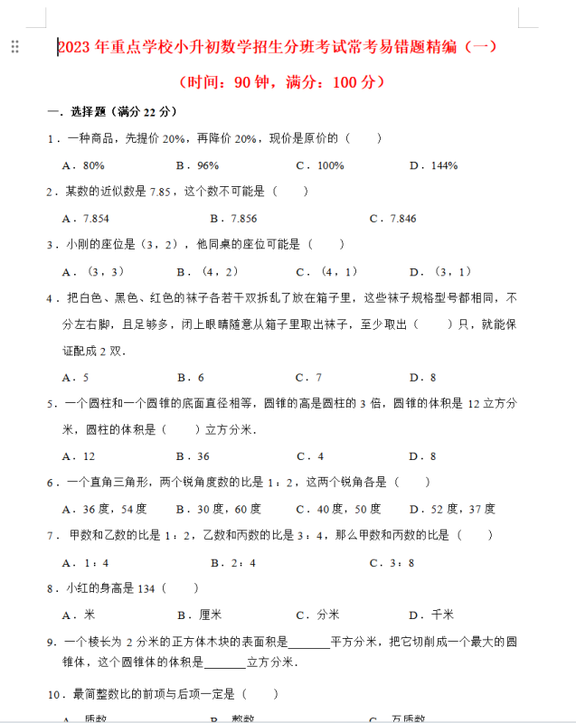
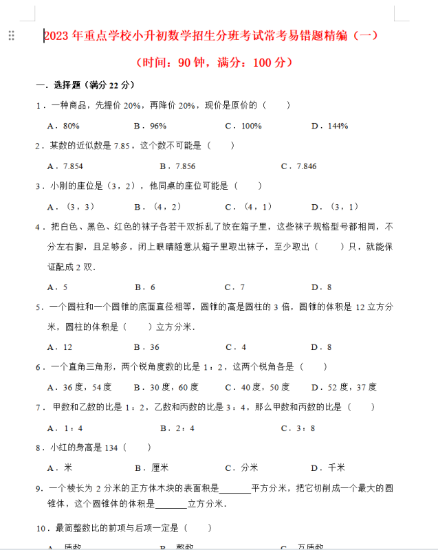
    【小升初分班考试】重点学校小升初数学招生分班考试常考易错题精编(一)(1)

    QQ20250731-005821.png

    请点击此处下载

    查看状态:需购买或无权限

    您的用户组是:游客

    文件名称:【小升初分班考试】2023年重点学校小升初数学招生分班考试常考易错题精编(一)(1).zip 
    下载次数:0  文件大小:34.87 KB 
    下载权限: 不限 以上或 VIP会员   [购买VIP]   [免费赚Z币]
    【无套路 无套路 无套路 没有会员和币的也可以免费获取Z币下载】


    回复

    使用道具 举报

    网站地图|页面地图|Archiver|手机版|小黑屋|找资源 |网站地图

    GMT+8, 2026-3-17 03:57

    Powered by Discuz! X3.5

    © 2001-2026 Discuz! Team.

    快速回复 返回顶部 返回列表